1. Introdução
______________________________________________________________________________________________
Este documento tem o intuito de instruir o usuário no processo de Desfazimento da operação do Abastecimento do Parceiro.
2. Objetivo
______________________________________________________________________________________________
O objetivo deste processo é desfazer o processo de abastecimento do parceiro.
3. Pé-requisitos
______________________________________________________________________________________________
Para o desfazimento do processo de abastecimento do parceiro é necessário que o usuário tenha acesso as rotinas que serão utilizadas e já feitas as
devidas configurações.
Para maiores infomações, favor verificar os links:
- R696 - Liberação de Rotina por Grupo de Usuário:
- R697 – Liberação de Rotina por Usuário:
- Parceiro: Configuração do Parceiro Comercial utilizando o E-Commerce
- Parceiro: Abastecimento do Parceiro
http://meajuda.moveresoftware.com/solution/articles/27000040331-parceiro-abastecimento-do-parceiro
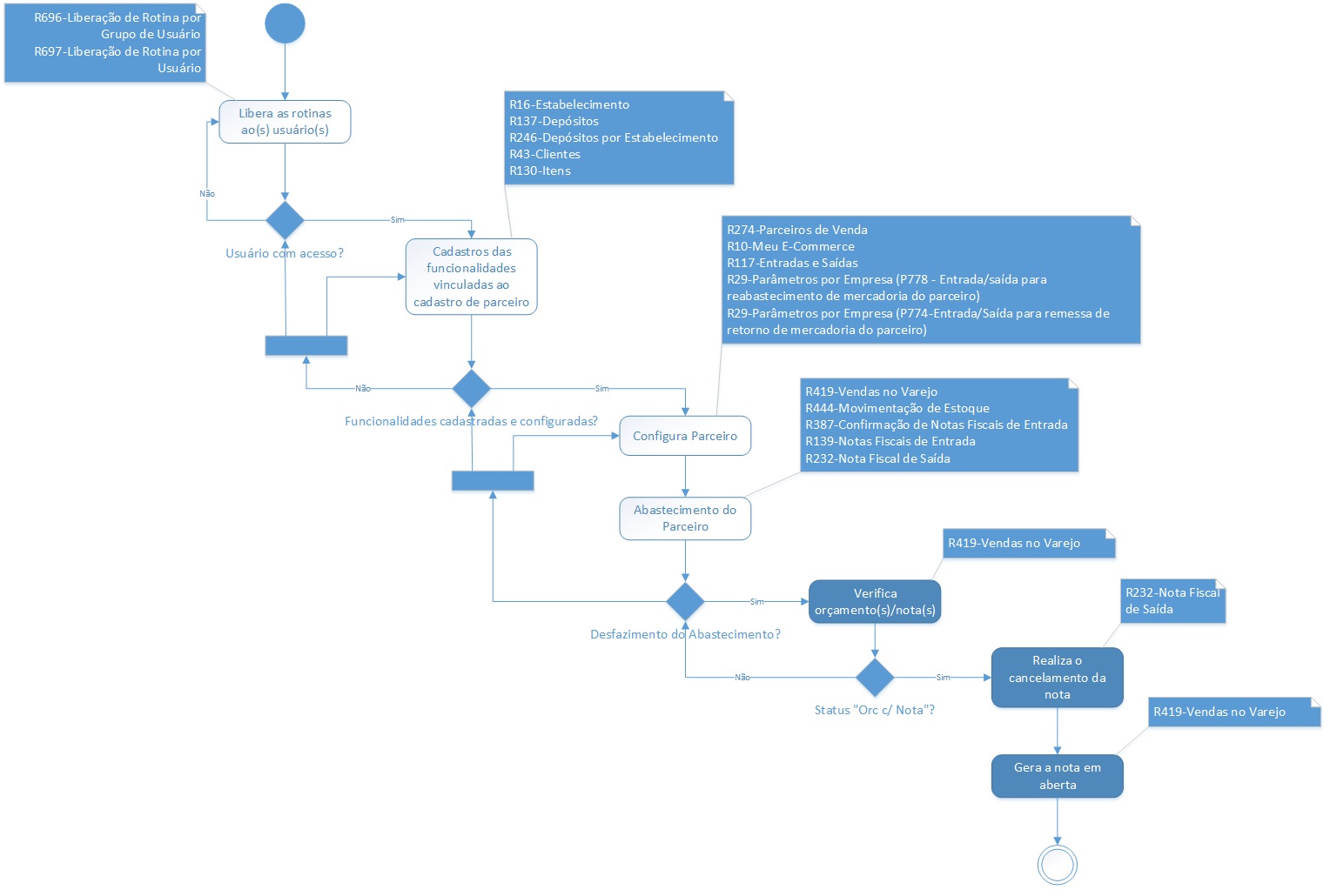
4. Fluxograma
______________________________________________________________________________________________

5. Desfazimento da operação de Abastecimento do Parceiro com cancelamento
______________________________________________________________________________________________
Para realizar o desfazimento da operação do abastecimento do parceiro é necessário realizar o cancelamento da nota.
Para cancelar o orçamento com nota, a acesse a rotina [R232 – Nota Fiscal de Saída] e clique em [Cancelar]. Digite o motivo no campo Motivo do Cancelamento
e clique em [Executar].

Obs.: Para visualizar as notas que poderão ser canceladas, acesse a rotina [R419 – Vendas no Varejo], visualize as notas com o status “Orc c/ Nota”.
6. Desfazimento da operação de Abastecimento do Parceiro com Devolução
______________________________________________________________________________________________
Existe o cenário em que a nota de abastecimento já passou do prazo de cancelamento. Neste caso, faz se necessário emitir uma nota de estorno de abastecimento.
Na rotina [R419 – Vendas no Varejo], crie um novo orçamento do tipo Transferência de Depósito com as seguintes definições:
- Entrada/Saída: Tem que ser do tipo S - TRANSFERÊNCIA DE DEPOSITO e a flag [Operação entre Parceiros] na R117 deve estar marcada.
- Depósito Origem: Depósito do Parceiro.
- Depósito Destino: Depósito Padrão do Estabelecimento.
OBS: O sistema somente irá ignorar as validações de estoque mínimo e máximo se o depósito destino for o definido no parâmetro [P7 - Depósito Padrão] por estabelecimento.
Lembre-se, você pode visualizar o relatório das configurações do parceiro na rotina [R275 – Relatório Gerencial do Parceiro Comercial].