| Sobre |
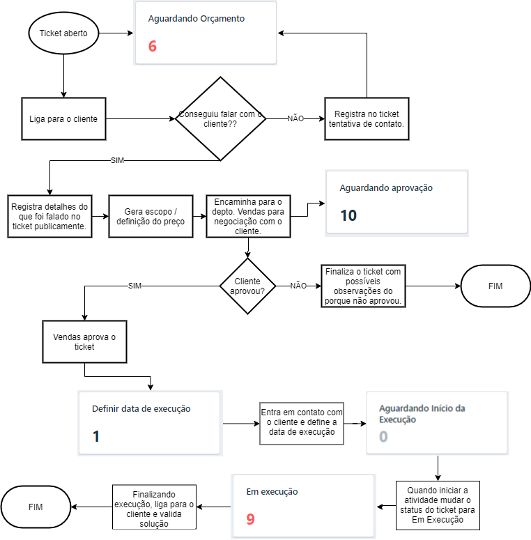
Abaixo estão descritos os passos a serem executados quando um ticket de solicitação de execução de serviços pelo departamento de implantação em um cliente.
Aqui será descrito os campos que devem ser preenchidos e ações a serem executadas para que o ticket siga o fluxo do processo de negociação com o cliente.
ATENÇÃO! As orientações abaixo não se aplicam ao serviço de solicitação de implantação de novo cliente. Essas orientações se aplicam aos demais serviços.
| Fluxo da operação de orçamento até sua fase final |

A documentação abaixo descreve os passos a ser executado até a fase do envio do orçamento para aprovação!
| Como identificar os tickets aguardando orçamento? |
No painel do time de implantação possui o quadro [Aguardando orçamento]

Ao clicar sobre o número, o Freshdesk irá carregar a lista dos tickets que ainda não foram orçados. Basta acessar ticket por ticket, para fazer o trabalho de envio de orçamento.
| Como proceder para gerar o orçamento? |
O PRIMEIRO e mais importante passo é ler o ticket por completo e ter certeza do que exatamente se trata. Então entrar em contato com o cliente e explicar para ele que você entendeu da necessidade.
Essa é uma etapa importante para validar que estamos falando do mesmo problema com o cliente. Uma vez entendido, se for necessário coletar informações adicionais, já deverá ser levantado neste momento em que conversa com o cliente para evitar múltiplas ligações para tratar da mesma coisa.
O SEGUNDO passo será registrar no ticket o contato feito com o cliente. O registro deverá ser público em que você deverá colocar na anotação informação objetiva e clara sobre o que foi conversado e as informações levantadas e anotadas.
Suponha que tenha recebido uma solicitação para configuração de um CNAB. Você entrou em contato com o cliente e solicitou informações de banco etc. O posicionamento deverá ser bem próximo do modelo abaixo:
Ola [NOME DO SOLICITANTE]
Conforme falamos a pouco por telefone, você me informou que necessita do CNAB de cobrança (RECEBER) para o banco ITAU. Você me adiantou que a conta é a XXXXX, ag. yyyy. Carteira ZZZ,. No entanto vou precisar que preencha o documento anexo....
At.
NOME DO ANALISTA
Tão importante quanto registrar exatamente o que foi falado com o cliente e os detalhes da conversa, é registrar um posicionamento dizendo que tentou contato através do número [número ou canal que você tentou o contato] mas não obteve resposta. Para estes casos em que você tentar o contato e o cliente não responder, gere um posicionamento público da seguinte forma:
Olá [NOME DO SOLICITANTE]
Tentei contato contigo através do telefone [NUMERO DO TELEFONE], porém, (você não atendeu, a atendente informou que você não estava ou estava ocupada, ou você informou que não poderia tratar do assunto neste momento).
O motivo do meu contato é que preciso das informações XYZ, que horas posso te ligar para nos falarmos sobre este assunto?
Definição de escopo:

Uma vez feito o contato com o cliente e tirado as dúvidas e com posse de informações suficientes, você então irá gerar escopo e definir o preço. Para definição do escopo você deverá preencher o campo ESCOPO do ticket segundo o seguinte padrão:
Executar o serviço de [NOME DO SERVIÇO A SER EXECUTADO] a pedido da [NOME DA EMPRESA SOLICITANTE].
Para tanto será necessário executar as atividades:
- Atividade 1
- Atividade 2
- Atividade 3
- Atividade N
ATENÇÃO! Não deverá mais contar no escopo VALOR HORA muito menos qualquer menção de valor. Apenas se atenha ao serviço e atividades que serão executadas!
Definição do preço:

Uma vez definido o escopo deverá verificar se a solicitação já não possui uma tabela de preço pré-definida (CONSULTAR O COORDENADOR). Se houver, basta preencher o campo VALOR ORÇADO com o PREÇO TOTAL.
Caso não possua, você deverá estimar junto de um implantador a quantidade de horas aproximada para execução do serviço. Uma vez tendo o número de horas, deverá multiplicar as horas X preço atual (CONSULTAR O VALOR HORA COM O COORDENADOR) e então preencher o campo VALOR ORÇADO com o resultado desta multiplicação.
ATENÇÃO! A quantidade de deverá ser considerada quantas horas 1 implantador levará considerando horas interruptas trabalhadas diretamente. Não importa que no final, o implantador leve 10 dias por causa de dependência de terceiros. O que importa é uma ESTIMATIVA de quantas horas no total deu de dedicação exclusiva ao assunto.
Preenchido os campos de escopo e valor orçado, salve a alteração dos campos.
Enviando para o departamento de vendas
Depois de salvo, agora precisamos executar um CENÁRIO no ticket para de fato tirar o ticket da fila da implantação enviando-o para o departamento de vendas.
Para isso basta clicar no botão com três pontos no campo superior direito e depois acessar a opção EXECUTAR CENÁRIOS

Ao clicar nessa opção, será aberto uma tela lateral para escolha do cenário a ser executado. Basta localizar e clicar sobre o cenário [ENVIAR TICKET PARA APROVAÇÃO]:

Pronto!
Ao executar estes passos o ticket será encaminhado ao departamento de vendas para negociação com o cliente. Aí será aguardar a aprovação. Quando isso ocorrer, o ticket voltará para o painel mas desta vez no quadro [Definir data de execução]

Os passos a serem seguidos para definição da data de execução será abordado na base de conhecimento abaixo:
https://meajuda.moveresoftware.com/a/solutions/articles/27000067750